Note
Go to the end to download the full example code.
Calculating and interpreting dipolar pair correlation functions¶
In this examples we will calculate dipolar pair correlation functions in real and
Fourier space using the scatterkit modules scatterkit.RDFDiporder and
scatterkit.DiporderStructureFactor. We will show how these pair correlation
functions are connected to each other and electrostatic properties like the dielectric
constant \(\varepsilon\) and the Kirkwood factor \(g_K\).
We start by importing the necessarary modules
import matplotlib.pyplot as plt
import MDAnalysis as mda
import numpy as np
import scipy
from MDAnalysis.analysis.dielectric import DielectricConstant
import scatterkit
from scatterkit.lib.math import rdf_structure_factor
Our example system is \(N=512\) rigid SPC/E water molecules simulated in an NVT
ensemble at \(300\,\mathrm{K}\) in a cubic cell of \(L=24.635\,Å\). To follow
this how-to guide, you should download the topology and
the trajectory files of the system. Below we load the
system, report and store some system properties for later usage.
u = mda.Universe("water_nvt.tpr", "water_nvt.xtc")
volume = u.trajectory.ts.volume
density = u.residues.n_residues / volume
dipole_moment = u.atoms.dipole_moment(compound="residues", unwrap=True).mean()
print(f"ρ_n = {density:.3f} Å^-3")
print(f"µ = {dipole_moment:.2f} eÅ")
ρ_n = 0.034 Å^-3
µ = 0.49 eÅ
The results of our first property calculations show that the number density as well as the dipole moment of a single water molecule is consistent with the literature [1].
Static dielectric constant¶
To start with the analysis we first look at the dielectric constant of the system. If you run a simulation using an Ewald simulation technique as usually done, the dielectric constant for such system with metallic boundary conditions is given according to Neumann[2] by
where
is the total dipole moment of the box, \(V\) its volume and \(\varepsilon_0\)
the vacuum permittivity. We use the subscript in the expectation value
\(\mathrm{MBE}\) indicating that the equation only holds for simulations with
Metallic Boundary conditions in an Ewald simulation style. As shown
in the equation for \(\varepsilon(\mathrm{MBE})\) the dielectric constant here is
a total cell quantity connecting the fluctuations of the total dipole moment to the
dielectric constant. We can calculate \(\varepsilon_\mathrm{MBE}\) using the
MDAnalysis.analysis.dielectric.DielectricConstant module of MDAnalysis.
epsilon_mbe = DielectricConstant(atomgroup=u.atoms).run()
print(f"ɛ_MBE = {epsilon_mbe.results.eps_mean:.2f}")
ɛ_MBE = 69.21
The value of 70 is the same as reported in the literature for the rigid SPC/E water model [1].
Kirkwood factor¶
Knowing the dielectric constant we can also calculate the Kirkwood factor \(g_K\) which is a measure describing molecular correlations. I.e a Kirkwood factor greater than 1 indicates that neighboring molecular dipoles are more likely to align in the same direction, enhancing the material’s polarization and, consequently, its dielectric constant. Based on the dielectric constant \(\varepsilon\) Kirkwood and Fröhlich derived the relation for the factor \(g_K\) according to
This relation is valid for a sample in an infinity, homogenous medium of the same dielectric constant. Below we implement this equation and calculate the factor for our system.
def kirkwood_factor_KF(
dielectric_constant: float,
volume: float,
n_dipoles: float,
molecular_dipole_moment: float,
temperature: float = 300,
) -> float:
"""Kirkwood factor in the Kirkwood-Fröhlich way.
For the sample in an infinity, homogenous medium of the same dielectric constant.
Parameters
----------
dielectric_constant : float
the static dielectric constant ɛ
volume : float
system volume in Å^3
n_dipoles : float
number of dipoles
molecular_dipole_moment : float
dipole moment of a molecule (eÅ)
temperature : float
temperature of the simulation K
"""
dipole_moment_sq = (
molecular_dipole_moment
* scipy.constants.elementary_charge
* scipy.constants.angstrom
) ** 2
factor = (
scipy.constants.epsilon_0
* (volume * scipy.constants.angstrom**3)
* scipy.constants.Boltzmann
* temperature
)
return (
factor
/ (dielectric_constant * n_dipoles * dipole_moment_sq)
* (dielectric_constant - 1)
* (2 * dielectric_constant + 1)
)
kirkwood_KF = kirkwood_factor_KF(
dielectric_constant=epsilon_mbe.results.eps_mean,
volume=volume,
n_dipoles=u.residues.n_residues,
molecular_dipole_moment=dipole_moment,
)
print(f"g_K = {kirkwood_KF:.2f}")
g_K = 2.39
This value means there is a quite strong correlation between neighboring water molecules. The dielectric constant \(\varepsilon\) is a material property and does not depend on the boundary condition. Instead, the Kirkwood factor is indicative of dipole-dipole correlations which instead depend on the boundary condistions in the simulation. This relation is described and shown below.
Connecting the Kirkwood factor to real space dipolar pair-correlation functions¶
The \(r\)-dependent Kirkwood factor can also be calculated from real space dipole-dipole pair correlation function [3]
where \(\hat{\boldsymbol{\mu}}\) is the normalized dipole moment and
\(n_i(r)\) is the number of dipoles within a spherical shell of distance \(r\)
and \(r + \delta r\) from dipole \(i\). We compute the pair correlation
function using the scatterkit.RDFDiporder module up to half of the length of
cubic simulation box. We drop a delta like contribution in \(r=0\) caused by
interaction of the dipole with itself.
L_half = u.dimensions[:3].max() / 2
rdf_diporder = scatterkit.RDFDiporder(g1=u.atoms, rmax=L_half, bin_width=0.01)
rdf_diporder.run()
<scatterkit.rdfdiporder.RDFDiporder object at 0x76f542192cf0>
Based on this correlation function we can calculate the radially resolved Kirkwood factor via [4]
where the “\(+ 1\)” accounts for the integration of the delta function at \(r=0\). Here \(\rho_n = N/V\) is the density of dipoles.
radial_kirkwood = 1 + (
density
* 4
* np.pi
* scipy.integrate.cumulative_trapezoid(
x=rdf_diporder.results.bins,
y=rdf_diporder.results.bins**2 * rdf_diporder.results.rdf,
initial=0,
)
)
While, for a truly infinite system, the \(r\)- dependent Kirkwood factor, \(G_\mathrm{K}(r)\) is short range [5] [4], the boundary conditions on a finite system introduce long-range effects. In particular, within MBE, Caillol[6] has shown that \(G_\mathrm{K}(r)\) has a spurious asymptotic growth proportional to \(r^3/V\). This effect is stil present at \(r=r_K\), where \(r_K\) (here approximately 6 Å) indicates a distance after which all the physical features of \(g_\mathrm{\hat{\boldsymbol{\mu}},\hat{\boldsymbol{\mu}}}(r)\) are extinct. For more details see the original literature. Below we show the pair correlation function as well as the radial and the (static) Kirkwood factor as gray dashed line.
fig, ax = plt.subplots(2)
ax[0].plot(
rdf_diporder.results.bins,
rdf_diporder.results.rdf,
)
ax[1].axhline(kirkwood_KF, ls="--", c="gray", label="$g_K$ (KF)")
ax[1].plot(rdf_diporder.results.bins, radial_kirkwood)
ax[0].set(
xlim=(2, 6),
ylim=(-0.2, 1.5),
ylabel=r"$g_\mathrm{\hat{\boldsymbol{\mu}}, \hat{\boldsymbol{\mu}}}(r)$",
)
ax[1].set(
xlim=(2, 10),
ylim=(0.95, 3.9),
xlabel=r"$r\,/\,\mathrm{Å}$",
ylabel=r"$G_K(r)$",
)
ax[1].legend()
fig.align_labels()
fig.tight_layout()

Notice that the Kirkwood Fröhlich estimator for the Kirkwood factors differs from the value of \(G_K(r=r_K)\) obtained from simulations in the MBE ensemble.
Dipole Structure factor¶
An alternative approach to calculate the dielectric constant is via the dipole structure factor which is given by
We compute the structure factor using the scatterkit.DiporderStructureFactor
module.
diporder_structure_factors = scatterkit.DiporderStructureFactor(
atomgroup=u.atoms, dq=0.05
)
diporder_structure_factors.run()
<scatterkit.diporderstructurefactor.DiporderStructureFactor object at 0x76f5421938c0>
As also shown how to on SAXS calculations the structure factor can also be obtained directly from the real space correlation functions using Fourier transformation via
which can be obtained by the function
scatterkit.lib.math.rdf_structure_factor(). We have assumed an isotropic
system so that \(S(\boldsymbol q) = S(q)\). Note that we added a one to the dipole
pair correlation function due to the implementation of the Fourier transformation
inside scatterkit.lib.math.rdf_structure_factor().
Before we plot the structure factors we first also fit the low \(q\) limit according to a quadratic function as
The fit contains no linear term because of the structure factors’ symmetry around 0.
n_max = 5 # take `n_max` first data points of the structure factor for the fit
# q_max is the maximal q value corresponding to the last point taken for the fit
q_max = diporder_structure_factors.results.scattering_vectors[n_max]
print(f"q_max = {q_max:.2f} Å")
eps_fit = np.polynomial.Polynomial.fit(
x=diporder_structure_factors.results.scattering_vectors[:n_max],
y=diporder_structure_factors.results.structure_factors[:n_max],
deg=(0, 2),
domain=(-q_max, q_max),
)
print(
f"Best fit parameters: S_0 = {eps_fit.coef[0]:.2f}, S_2 = {eps_fit.coef[2]:.2f} Å^2"
)
q_max = 0.63 Å
Best fit parameters: S_0 = 2.45, S_2 = -0.84 Å^2
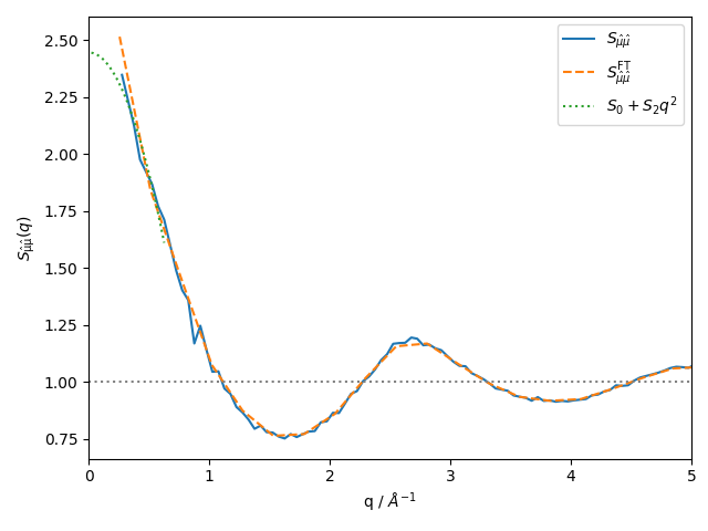
Now we can finally plot the structure factor
plt.plot(
diporder_structure_factors.results.scattering_vectors,
diporder_structure_factors.results.structure_factors,
label=r"$S_{\hat \mu\hat \mu}$",
)
plt.plot(
q_rdf, struct_fac_rdf, ls="dashed", label=r"$S_{\hat \mu\hat \mu}^\mathrm{FT}$"
)
plt.plot(*eps_fit.linspace(50), ls="dotted", label=r"$S_0 + S_2 q^2$")
plt.axhline(1, ls=":", c="gray")
plt.ylabel(r"$S_\mathrm{\hat\mu \hat\mu}(q)$")
plt.xlabel(r"q / $Å^{-1}$")
plt.tight_layout()
plt.xlim(0, 5)
plt.legend()
plt.show()

You see that the orange and the blue curve agree. We also add the fit as a green dotted line. From \(S_0\) we can extract the dielectric constant via [7]
This formula can be inverted and an estimator for \(\varepsilon_S\) can be obtained as we show below.
def dielectric_constant_struc_fact(S_0: float, molecular_dipole_moment: float) -> float:
"""The dielectric constant calculated from the q->0 limit of the structure factor.
Parameters
----------
q_0_limit : float
the q -> 0 limit if the dipololar structure factor
molecular_dipole_moment : float
dipole moment of a molecule (eÅ)
"""
dipole_moment_sq = (
molecular_dipole_moment
* scipy.constants.angstrom
* scipy.constants.elementary_charge
) ** 2
S_limit = (
dipole_moment_sq
* S_0
/ scipy.constants.epsilon_0
/ scipy.constants.elementary_charge
/ scipy.constants.angstrom**3
)
return (np.sqrt((S_limit) ** 2 + 2 * S_limit + 9) + S_limit + 1) / 4
epsilon_struct_fac = dielectric_constant_struc_fact(
S_0=eps_fit.coef[0], molecular_dipole_moment=dipole_moment
)
print(f"ɛ_S = {epsilon_struct_fac:.2f}")
ɛ_S = 53.53
Which is quite close the value calculated directly from the total dipole fluctuations of the simulations \(\varepsilon_\mathrm{MBE}\approx69\). This difference may result in the very crude fit that is performed and it could be drastically improved by a Bayesian fitting method as for example for fitting the Seebeck coefficient from a similar structure factor [8].